Responsive User-centered Design & Front-end Development
HKTDC is a statutory body which promotes and grows Hong Kong’s external trade. It provides business platform and creates opportunities for HK SMEs to do global trade in goods and services. To actively assist enterprises in breaking out and seizing business opportunities, HKTDC planned to revamp its digital platform and system.
Seamless O2O Networking Experience
Smart Digital Tools
Worldwide Business Meeting Function
Global Virtual Conferences
Global Network Accessibility
Backend Management
Fulfilling the requirement of business operation

Sample - Inspiration for Designing a Banner Template
Banner Template
Desktop
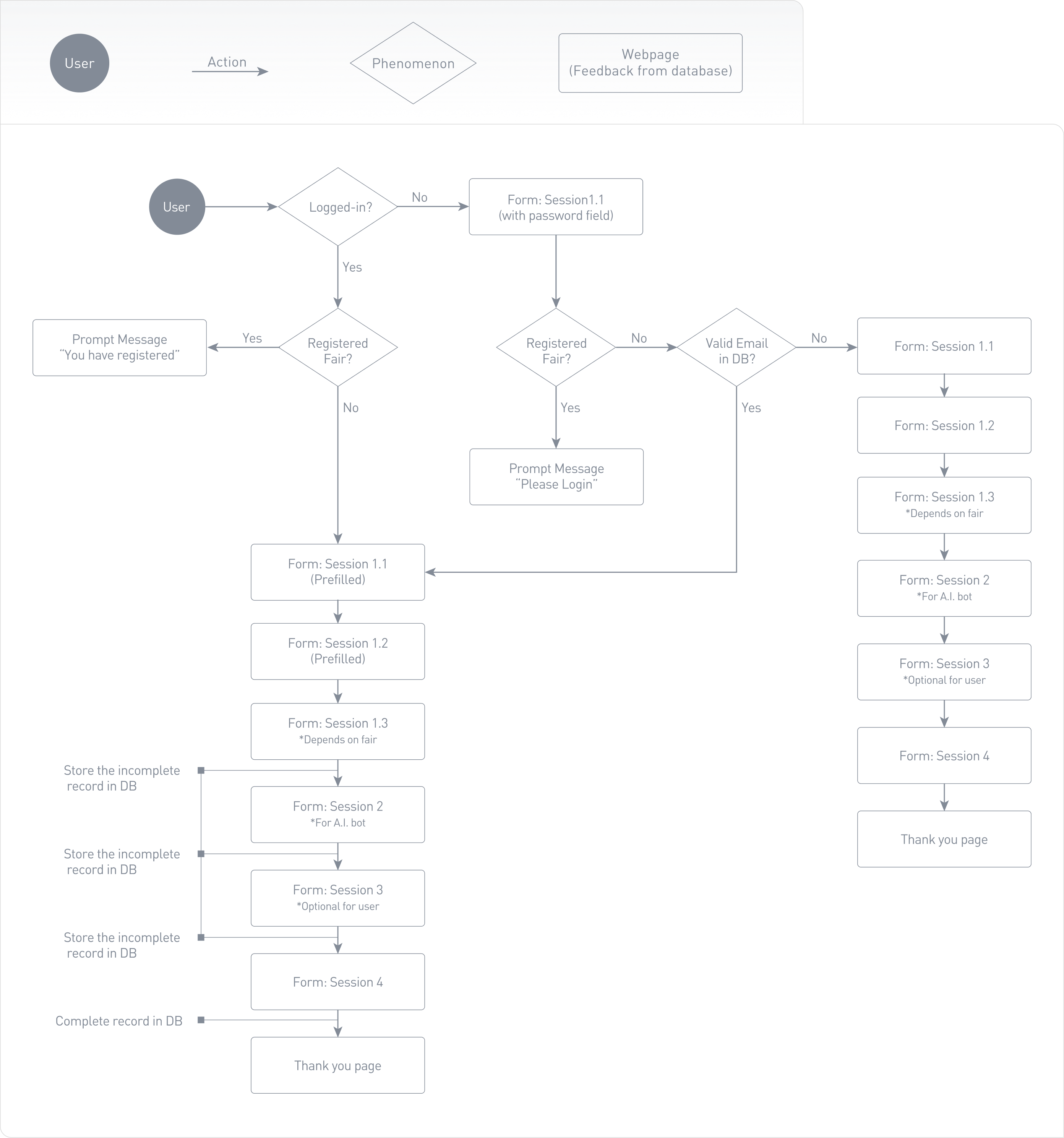
Customised Registration
Personalized steps and questions of registration form to suit various fairs; Quick registration flow by prefiling information for loyal users
Categorized Search Function
Let users get information fast and easily
Filter and List Display Control
Help tools to shorten time of matching users’ specific criteria
List Order Sorting
Desktop & Mobile
Products List
Products Details
Intelligence Hub (Seminars List)